Friday April 2026

হটলাইন

কনটেন্টটি শেষ হাল-নাগাদ করা হয়েছে: বৃহস্পতিবার, ২০ সেপ্টেম্বর, ২০১৮ এ ১২:০৮ AM

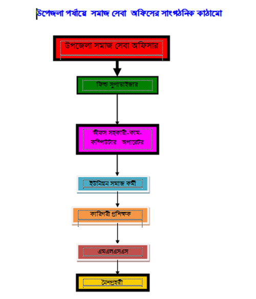
সাংগঠনিক কাঠামো

কন্টেন্ট: পাতা

উপজেলা সমাজসেবা কার্যালয়

ফকিরহাট, বাগেরহাট ।

সাংগঠনিক কাঠামোঃ

উপজেলা সমাজসেবা অফিসার

ফিল্ড সুপারভাইজার

অফিস সহকারি কাম কম্পিউটার অপারেটর

ইউনিয়ন সমাজকর্মী

ইউনিয়ন সমাজকর্মী

ইউনিয়ন সমাজকর্মী

ইউনিয়ন সমাজকর্ম

কারিগরি প্রশিক্ষক

কারিগরি প্রশিক্ষক

কারিগরি প্রশিক্ষক

দপ্তরী

নিরাপত্তা প্রহরী

ফাইল ১

এক্সেসিবিলিটি

স্ক্রিন রিডার ডাউনলোড করুন